Data Storytelling: How to Communicate Insights Effectively

Data Storytelling: How to Communicate Insights Effectively Thumbnail

Introduction

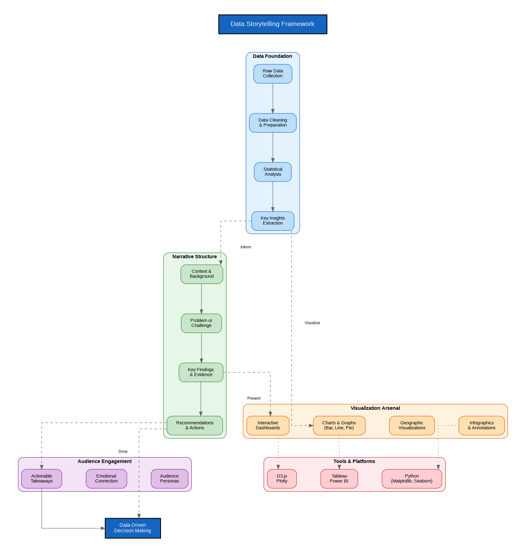
In a world inundated with data, the ability to communicate insights effectively is paramount. Data storytelling harnesses the power of narratives and visualizations to present data findings in a way that resonates with audiences, fostering understanding and encouraging action. This article explores the importance of data storytelling in analytics, provides techniques for leveraging visualizations and narratives, and highlights notable examples and tools that enhance this critical skill.

The Importance of Data Storytelling

1. Bridging the Gap Between Data and Decision-Making

Data storytelling serves as a bridge between complex data analyses and strategic decision-making. By translating raw data into a narrative format, analysts and data scientists can facilitate understanding among stakeholders, ensuring that insights are effectively communicated.

2. Engaging Audiences

People are naturally drawn to stories. By framing data insights within a compelling narrative, data storytelling captures the audience’s attention and keeps them engaged. This engagement is vital for influencing decision-makers and encouraging them to consider the implications of the presented data.

3. Promoting Data-Driven Culture

When organizations prioritize data storytelling, they foster a culture of data-driven decision-making. This encourages teams to seek out data insights, explore new questions, and embrace evidence-based practices.

Leveraging Visualizations in Data Storytelling

1. Choosing the Right Visualization

Effective visualizations can enhance data storytelling by making complex information more accessible. Selecting the appropriate type of visualization depends on the data being presented and the intended audience. Common visualization types include:

  • Bar Charts: Ideal for comparing categorical data.
  • Line Graphs: Useful for showing trends over time.
  • Pie Charts: Suitable for illustrating parts of a whole (though they should be used sparingly).
  • Heat Maps: Effective for displaying data density and patterns across geographic areas.

2. Enhancing Visualizations with Context

Providing context around visualizations is essential for helping audiences understand the significance of the data being presented. This can be achieved through annotations, legends, and descriptive titles that guide the audience through the story.

Example:

A healthcare analytics report might use a line graph to show the trend in hospital admissions over time, supplemented by annotations indicating significant events (e.g., flu outbreaks or policy changes) that influenced the data.

Crafting Compelling Narratives

1. Structuring the Story

A well-structured data story often follows a narrative arc, which includes the following elements:

  • Introduction: Set the stage by outlining the context and objectives of the analysis.
  • Conflict: Identify the problem or challenge that the data addresses.
  • Climax: Present the key findings and insights derived from the data.
  • Resolution: Conclude with actionable recommendations or next steps based on the analysis.

2. Using Personas and Scenarios

Incorporating personas and real-life scenarios into data storytelling can make the insights more relatable. By illustrating how data impacts individuals or groups, analysts can create emotional connections that motivate action.

Example:

In public health, a data story might feature a persona representing a typical patient affected by a disease outbreak. By using this persona to highlight the implications of the data, the audience can better understand the urgency of taking preventive measures.

Examples of Data Storytelling in Healthcare

1. CDC Data Visualizations

The Centers for Disease Control and Prevention (CDC) effectively uses data storytelling to communicate public health information. Their dashboards use a combination of visualizations and narratives to present data on disease prevalence, vaccination rates, and health behaviors. By incorporating stories from affected individuals, the CDC enhances its messaging and encourages public engagement.

2. Health Analytics Platforms

Many healthcare analytics platforms leverage data storytelling to provide insights to healthcare professionals. For example, Epic Systems offers tools that help hospitals and clinics visualize patient data, enabling clinicians to identify trends and make data-informed decisions regarding patient care.

Tools for Data Storytelling

Open Source Tools

  • Tableau Public: A free version of Tableau’s powerful data visualization tool that allows users to create interactive visualizations and share them on the web. It is ideal for exploring data storytelling in a community setting.
  • D3.js: A JavaScript library for producing dynamic, interactive data visualizations in web browsers. D3.js allows developers to create custom visualizations that effectively tell a story with data.
  • R Markdown: An open-source authoring framework that enables users to combine R code with narrative text, making it easier to create reports that blend data analysis and storytelling.

Commercial Tools

  • Tableau: A leading data visualization tool that helps users create interactive dashboards and reports, facilitating effective data storytelling for various audiences.
  • Power BI: Microsoft’s business analytics service provides interactive visualizations and business intelligence capabilities, enabling users to create compelling data stories.
  • Qlik Sense: A data analytics platform that enables users to explore and visualize data, offering tools for building narratives that drive insights.

Conclusion

Data storytelling is an essential skill for anyone involved in data analytics. By effectively leveraging visualizations and narratives, analysts can communicate insights in a way that resonates with audiences, driving understanding and action. In sectors such as healthcare, where data-driven decisions can impact lives, the importance of data storytelling cannot be overstated.

As organizations embrace data storytelling, they will cultivate a culture of data-driven decision-making, empowering teams to harness the power of data to address challenges and engage stakeholders effectively. By using the right tools and techniques, professionals can transform raw data into compelling stories that inspire and inform.

References

  • Few, S. (2009). Now You See It: Simple Statistics for Data Visualization. Analytics Press.
  • Knaflic, C. N. (2015). Storytelling with Data: A Data Visualization Guide for Business Professionals. Wiley.
  • Tableau. (2021). “Tableau Public.” Retrieved from Tableau Public
  • Power BI. (2021). “Microsoft Power BI.” Retrieved from Power BI
  • CDC. (2021). “Data Visualization.” Retrieved from CDC


Discover more from Code, Cloud & Context

Subscribe to get the latest posts sent to your email.

Leave a Reply

Your email address will not be published. Required fields are marked *

This site uses Akismet to reduce spam. Learn how your comment data is processed.