Introduction: LangGraph represents a paradigm shift in how we build AI agents. While LangChain excels at linear chains and simple agent loops, LangGraph introduces a graph-based approach that enables complex, stateful, multi-actor applications with cycles, branching, and human-in-the-loop interactions. Released by LangChain Inc. in early 2024, LangGraph has quickly become the go-to framework for building production-grade agentic systems that require fine-grained control over execution flow. This comprehensive guide covers everything you need to know to start building sophisticated AI agents with LangGraph.

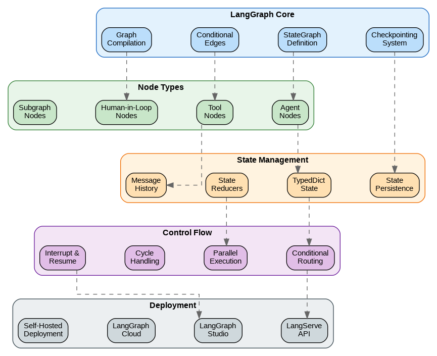
Capabilities and Features
LangGraph provides powerful capabilities for building complex agentic workflows:
- Graph-Based Architecture: Define workflows as directed graphs with nodes (actions) and edges (transitions)
- Stateful Execution: Built-in state management with TypedDict schemas and automatic state persistence
- Conditional Routing: Dynamic edge routing based on state, enabling complex decision trees
- Cycles and Loops: Native support for iterative agent loops without recursion limits
- Human-in-the-Loop: First-class support for human approval, editing, and intervention points
- Checkpointing: Automatic state persistence for resumable workflows and time-travel debugging
- Parallel Execution: Fan-out/fan-in patterns for concurrent node execution
- Subgraphs: Compose complex workflows from reusable graph components
- Streaming: Real-time streaming of node outputs and state updates
- LangGraph Studio: Visual debugger for inspecting and testing graph execution
Getting Started
Install LangGraph and its dependencies:
# Install LangGraph
pip install langgraph langgraph-checkpoint langgraph-sdk
# Install LangChain dependencies
pip install langchain langchain-openai langchain-anthropic
# For persistence
pip install langgraph-checkpoint-sqlite langgraph-checkpoint-postgres
# Set environment variables
export OPENAI_API_KEY="your-api-key"
Core Concepts: Building Your First Graph
Let’s build a simple agent that can search the web and answer questions:
from typing import TypedDict, Annotated, Sequence
from langchain_openai import ChatOpenAI
from langchain_core.messages import BaseMessage, HumanMessage, AIMessage
from langgraph.graph import StateGraph, END
from langgraph.prebuilt import ToolNode
from langchain_community.tools import DuckDuckGoSearchRun
import operator
# Define the state schema
class AgentState(TypedDict):
messages: Annotated[Sequence[BaseMessage], operator.add]
# Initialize components
llm = ChatOpenAI(model="gpt-4o", temperature=0)
search_tool = DuckDuckGoSearchRun()
tools = [search_tool]
llm_with_tools = llm.bind_tools(tools)
# Define the agent node
def agent(state: AgentState) -> dict:
messages = state["messages"]
response = llm_with_tools.invoke(messages)
return {"messages": [response]}
# Define the routing function
def should_continue(state: AgentState) -> str:
last_message = state["messages"][-1]
if last_message.tool_calls:
return "tools"
return END
# Build the graph
workflow = StateGraph(AgentState)
# Add nodes
workflow.add_node("agent", agent)
workflow.add_node("tools", ToolNode(tools))
# Set entry point
workflow.set_entry_point("agent")
# Add edges
workflow.add_conditional_edges(
"agent",
should_continue,
{"tools": "tools", END: END}
)
workflow.add_edge("tools", "agent")
# Compile the graph
app = workflow.compile()
# Run the agent
result = app.invoke({
"messages": [HumanMessage(content="What is the latest news about AI?")]
})
for message in result["messages"]:
print(f"{message.type}: {message.content[:200]}...")
Advanced Pattern: Multi-Agent Collaboration
LangGraph excels at orchestrating multiple specialized agents:
from typing import TypedDict, Literal
from langchain_openai import ChatOpenAI
from langchain_core.messages import HumanMessage, AIMessage, SystemMessage
from langgraph.graph import StateGraph, END
class MultiAgentState(TypedDict):
messages: list
current_agent: str
task_complete: bool
# Define specialized agents
def researcher_agent(state: MultiAgentState) -> dict:
llm = ChatOpenAI(model="gpt-4o", temperature=0)
system = SystemMessage(content="""You are a research specialist.
Gather information and facts about the topic.
Be thorough and cite sources when possible.""")
messages = [system] + state["messages"]
response = llm.invoke(messages)
return {
"messages": state["messages"] + [AIMessage(content=f"[Researcher]: {response.content}")],
"current_agent": "writer"
}
def writer_agent(state: MultiAgentState) -> dict:
llm = ChatOpenAI(model="gpt-4o", temperature=0.7)
system = SystemMessage(content="""You are a content writer.
Take the research provided and write a compelling article.
Make it engaging and well-structured.""")
messages = [system] + state["messages"]
response = llm.invoke(messages)
return {
"messages": state["messages"] + [AIMessage(content=f"[Writer]: {response.content}")],
"current_agent": "editor"
}
def editor_agent(state: MultiAgentState) -> dict:
llm = ChatOpenAI(model="gpt-4o", temperature=0)
system = SystemMessage(content="""You are an editor.
Review the article for clarity, grammar, and style.
Provide the final polished version.""")
messages = [system] + state["messages"]
response = llm.invoke(messages)
return {
"messages": state["messages"] + [AIMessage(content=f"[Editor]: {response.content}")],
"task_complete": True
}
def route_agents(state: MultiAgentState) -> Literal["researcher", "writer", "editor", "__end__"]:
if state.get("task_complete"):
return END
return state.get("current_agent", "researcher")
# Build multi-agent graph
workflow = StateGraph(MultiAgentState)
workflow.add_node("researcher", researcher_agent)
workflow.add_node("writer", writer_agent)
workflow.add_node("editor", editor_agent)
workflow.set_entry_point("researcher")
workflow.add_conditional_edges(
"researcher", route_agents,
{"writer": "writer", END: END}
)
workflow.add_conditional_edges(
"writer", route_agents,
{"editor": "editor", END: END}
)
workflow.add_conditional_edges(
"editor", route_agents,
{END: END}
)
app = workflow.compile()
# Run the multi-agent workflow
result = app.invoke({
"messages": [HumanMessage(content="Write an article about quantum computing breakthroughs in 2024")],
"current_agent": "researcher",
"task_complete": False
})
Human-in-the-Loop Patterns
LangGraph provides elegant patterns for human intervention:
from langgraph.checkpoint.sqlite import SqliteSaver
from langgraph.graph import StateGraph, END
# Create checkpointer for persistence
checkpointer = SqliteSaver.from_conn_string(":memory:")
class ApprovalState(TypedDict):
messages: list
draft: str
approved: bool | None
def generate_draft(state: ApprovalState) -> dict:
llm = ChatOpenAI(model="gpt-4o")
response = llm.invoke(state["messages"])
return {"draft": response.content, "approved": None}
def check_approval(state: ApprovalState) -> str:
if state["approved"] is None:
return "wait_for_human"
elif state["approved"]:
return "publish"
else:
return "revise"
def wait_for_human(state: ApprovalState) -> dict:
# This node will interrupt and wait for human input
return state
def publish(state: ApprovalState) -> dict:
print(f"Publishing: {state['draft']}")
return {"messages": state["messages"] + [AIMessage(content="Published!")]}
def revise(state: ApprovalState) -> dict:
return {"approved": None} # Reset for another draft
# Build graph with human-in-the-loop
workflow = StateGraph(ApprovalState)
workflow.add_node("generate", generate_draft)
workflow.add_node("wait_for_human", wait_for_human)
workflow.add_node("publish", publish)
workflow.add_node("revise", revise)
workflow.set_entry_point("generate")
workflow.add_edge("generate", "wait_for_human")
workflow.add_conditional_edges("wait_for_human", check_approval)
workflow.add_edge("revise", "generate")
workflow.add_edge("publish", END)
# Compile with checkpointer and interrupt
app = workflow.compile(
checkpointer=checkpointer,
interrupt_before=["wait_for_human"]
)
# Start the workflow
config = {"configurable": {"thread_id": "approval-1"}}
result = app.invoke(
{"messages": [HumanMessage(content="Write a tweet about AI")], "approved": None},
config
)
# Human reviews and approves
result = app.invoke(
{"approved": True},
config
)
Benchmarks and Performance
LangGraph performance characteristics based on production deployments:
| Workflow Type | Latency (p50) | Latency (p99) | Memory Usage |
|---|---|---|---|
| Simple Agent (3 turns) | 3.2s | 8.5s | ~50MB |
| Multi-Agent (3 agents) | 8.5s | 18s | ~80MB |
| RAG + Agent | 4.8s | 12s | ~120MB |
| Parallel Fan-out (4 nodes) | 2.1s | 5.5s | ~150MB |
| Checkpoint Save | 5ms | 25ms | N/A |
| Checkpoint Load | 3ms | 15ms | N/A |
When to Use LangGraph
Best suited for:
- Complex agentic workflows with multiple decision points
- Multi-agent systems requiring coordination and handoffs
- Applications needing human-in-the-loop approval flows
- Long-running workflows requiring persistence and resumability
- Systems with iterative refinement loops
- Production deployments requiring observability and debugging
Consider alternatives when:
- Building simple linear chains (use LangChain LCEL)
- Single-turn question answering (use direct LLM calls)
- Simple RAG without agent loops (use LangChain)
- Prototyping without state management needs
Production Deployment
# Production configuration with PostgreSQL persistence
from langgraph.checkpoint.postgres import PostgresSaver
from langgraph.graph import StateGraph
import os
# Use PostgreSQL for production persistence
DB_URI = os.environ["DATABASE_URL"]
checkpointer = PostgresSaver.from_conn_string(DB_URI)
# Compile with production settings
app = workflow.compile(
checkpointer=checkpointer,
interrupt_before=["human_review"], # Define interrupt points
)
# Deploy with LangServe
from langserve import add_routes
from fastapi import FastAPI
fastapi_app = FastAPI()
add_routes(fastapi_app, app, path="/agent")
References and Documentation
- Official Documentation: https://langchain-ai.github.io/langgraph/
- GitHub Repository: https://github.com/langchain-ai/langgraph
- LangGraph Studio: https://github.com/langchain-ai/langgraph-studio
- LangGraph Cloud: https://langchain-ai.github.io/langgraph/cloud/
- Tutorials: https://langchain-ai.github.io/langgraph/tutorials/
- API Reference: https://langchain-ai.github.io/langgraph/reference/
Conclusion
LangGraph fills a critical gap in the LLM application development ecosystem by providing a robust framework for building stateful, multi-step agent workflows. Its graph-based architecture offers the flexibility needed for complex agentic systems while maintaining the simplicity of LangChain’s abstractions. The built-in support for checkpointing, human-in-the-loop interactions, and parallel execution makes it production-ready out of the box. For teams building sophisticated AI agents that go beyond simple chains, LangGraph is rapidly becoming the standard choice. Combined with LangGraph Studio for debugging and LangGraph Cloud for deployment, it provides a complete platform for enterprise agentic AI development.
Discover more from C4: Container, Code, Cloud & Context
Subscribe to get the latest posts sent to your email.