In the fast-paced world of technology, ensuring the reliability of services is paramount for businesses to thrive. Site Reliability Engineering (SRE) has emerged as a discipline that combines software engineering and systems administration to create scalable and highly reliable software systems. In the Azure cloud environment, Azure Kubernetes Service (AKS) plays a pivotal role in implementing SRE principles. This article explores the fundamentals of SRE, key tools in the Azure ecosystem, and how they contribute to achieving higher reliability.
Understanding Site Reliability Engineering (SRE)
SRE, pioneered by Google, is a set of practices that apply software engineering principles to infrastructure and operations problems. It aims to create scalable and highly reliable software systems by implementing automation, monitoring, and incident response. SREs work closely with development teams to bridge the gap between software development and operations, ensuring that reliability is a fundamental aspect of the software development life cycle.
Site Reliability Engineering (SRE) is a term (and associated job role) coined by Ben Treynor Sloss, a VP of engineering at Google. SRE is a job role, a set of practices that found to work, and some beliefs that animate those practices.
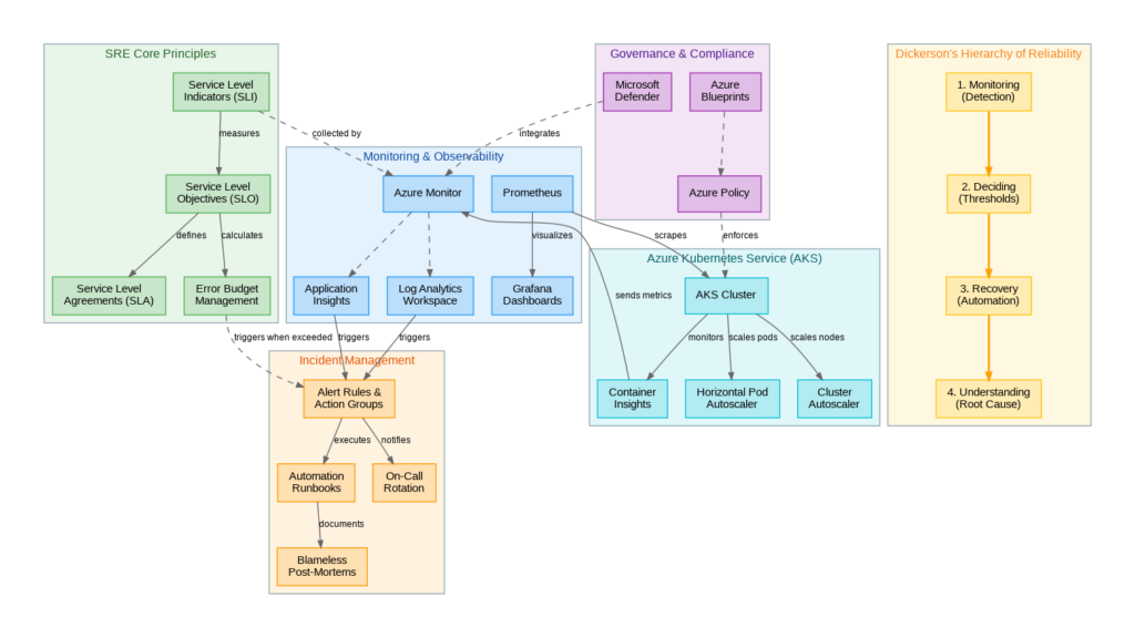
Mikey Dickerson’s Hierarchy of Reliability
Mikey Dickerson, a former site reliability manager at Google and a key figure in the establishment of the U.S. Digital Service, introduced a hierarchy of reliability that outlines the stages of achieving and maintaining reliable systems.
The hierarchy consists of four key levels, each building upon the previous one:
- Monitoring:
- Focus: Detection of issues and anomalies.
- Description: The foundational level involves implementing robust monitoring systems to keep a constant eye on the health and performance of the system. This includes the collection of metrics, logs, and other relevant data to identify deviations from expected behavior.
- Deciding:
- Focus: Empowering teams to make informed decisions based on monitoring data.
- Description: In this level, the emphasis is on giving teams the ability and authority to make decisions based on the insights gained from monitoring. This includes defining thresholds, setting up alerting mechanisms, and establishing protocols for incident response.
- Recovery:
- Focus: Implementing automation and practices for quick system recovery.
- Description: Building upon monitoring and decision-making capabilities, the Recovery level involves implementing automation to respond rapidly to incidents. This includes automating recovery processes, creating runbooks, and leveraging tools to minimize downtime and restore services quickly.
- Understanding:
- Focus: Gaining a deep understanding of the system to prevent future incidents.
- Description: The highest level of the hierarchy involves developing a profound understanding of the system’s architecture, dependencies, and failure modes. This understanding enables teams to proactively identify potential issues, perform root cause analysis, and implement preventive measures to enhance overall system reliability.
The Hierarchy of Reliability is designed to guide organizations through a systematic and progressive approach to improving reliability. By starting with foundational monitoring and gradually advancing through decision-making, recovery, and understanding, teams can create a culture and infrastructure that prioritizes reliability and resilience.
Mikey Dickerson’s Hierarchy of Reliability is a valuable resource for organizations looking to strengthen their Site Reliability Engineering practices. It emphasizes the importance of not only responding to incidents but also understanding the underlying causes and implementing measures to prevent similar issues in the future. This structured approach aligns with the broader goals of SRE, where reliability is an integral part of the entire software development life cycle.
Core Principles of SRE
Site Reliability Engineering (SRE) is built upon a set of core principles that guide teams in ensuring the reliability, scalability, and efficiency of software systems. These principles, often rooted in the experience of organizations like Google, emphasize collaboration, automation, and a data-driven approach.
Here are the core principles of SRE:
- Service Level Indicators (SLI):
- Definition: Establishing a measure or indicators for key services
- Purpose: These are metrics that quantify the reliability of a service. Examples include response time, error rates, and availability.
- Service Level Objectives (SLOs):
- Definition: Establishing a measurable target for the reliability of a service over a specific period.
- Purpose: SLOs provide a clear, quantitative goal for the acceptable level of service reliability. They serve as the foundation for decision-making and prioritization of engineering efforts.
- Service Level Agreements (SLA):
- Definition: Establish agreements between service providers and consumers
- Purpose: SLAs are agreements between service providers and consumers that outline the target level of reliability (SLO) and the consequences if it is not met.
- Error Budgets:
- Definition: The acceptable amount of downtime or errors within a given time frame, calculated based on the SLO.
- Purpose: Error budgets set a threshold for the tolerable level of service degradation. SRE teams use error budgets to balance the need for innovation and feature development against the risk of impacting reliability.
- Toil Reduction:
- Definition: Automating repetitive operational tasks to minimize manual, time-consuming work.
- Purpose: Toil reduction allows SREs to focus on engineering and improving systems rather than spending excessive time on repetitive and mundane operational tasks. Automation is key to achieving scalability and efficiency.
- Monitoring and Alerting:
- Definition: Implementing comprehensive monitoring to detect issues and setting up alerts based on predefined thresholds.
- Purpose: Monitoring and alerting enable proactive identification of potential problems and allow teams to respond swiftly before users are impacted. It is crucial for meeting SLOs and maintaining high service reliability.
- Incident Management:
- Definition: Establishing clear processes and protocols for responding to incidents.
- Purpose: Efficient incident management ensures rapid detection, diagnosis, and resolution of issues. Learning from incidents through post-mortems is integral to continuous improvement.
- Blameless Post-Mortems:
- Definition: Conducting post-mortems to analyze incidents without assigning blame to individuals.
- Purpose: Blameless post-mortems foster a culture of learning and improvement. The focus is on identifying root causes and implementing preventive measures rather than attributing blame to specific team members.
- Capacity Planning:
- Definition: Anticipating future resource needs based on current usage patterns and projected growth.
- Purpose: Capacity planning helps prevent performance degradation and outages by ensuring that systems are adequately provisioned to handle expected workloads. It aligns with the goal of meeting SLOs consistently.
- Progressive Delivery:
- Definition: Gradual and controlled deployment of new features and updates.
- Purpose: Progressive delivery minimizes the risk of introducing errors into production by releasing changes incrementally. Techniques such as canary releases and feature flags allow for testing in real-world conditions while mitigating potential negative impacts.
- Cross-Functional Collaboration:
- Definition: Encouraging collaboration between development and operations teams.
- Purpose: Cross-functional collaboration fosters a shared responsibility for reliability. SREs work closely with development teams to ensure that reliability considerations are integrated into the software development life cycle.
- Measuring Reliability:
- Definition: Using key performance indicators (KPIs) and service level indicators (SLIs) to quantify and measure the reliability of a service.
- Purpose: Data-driven decision-making is central to SRE. Measuring reliability helps teams understand the performance of their systems, make informed decisions, and continuously improve.
By adhering to these core principles, SRE teams can build and maintain reliable, scalable, and efficient systems that meet user expectations and business objectives.
Key SRE Concepts: SLI, SLO, SLA
To measure and manage reliability effectively, SRE introduces three key concepts:
- Service Level Indicators (SLI): These are metrics that quantify the reliability of a service. Examples include response time, error rates, and availability.
- Service Level Objectives (SLO): SLOs are specific, measurable targets set for SLIs. They define the acceptable level of reliability for a service over a defined period.
- Service Level Agreements (SLA): SLAs are agreements between service providers and consumers that outline the target level of reliability (SLO) and the consequences if it is not met.
By defining and continuously monitoring these metrics, SRE teams can proactively manage and improve the reliability of their services.
Tools in the Azure Ecosystem for SRE
In the Azure ecosystem, several tools complement SRE practices and contribute to achieving higher reliability. Here are some essential tools:
Azure Monitor
Azure Monitor provides a comprehensive solution for collecting, analyzing, and acting on telemetry data from Azure and non-Azure resources. It supports custom metrics, logs, and traces, enabling teams to gain insights into the health and performance of their applications.
Azure Application Insights
Focused on application performance, Azure Application Insights helps in identifying and diagnosing issues in real-time. It provides deep insights into application dependencies, user experiences, and exceptions, aiding in quick issue resolution.
Azure Policy and Azure Blueprints
To ensure that resources are deployed and configured according to best practices and compliance requirements, Azure Policy and Azure Blueprints offer policy-driven governance. SRE teams can enforce standards and prevent misconfigurations that might impact reliability.
Azure Kubernetes Service (AKS)
AKS simplifies the deployment, management, and scaling of containerized applications using Kubernetes. SREs leverage AKS to achieve container orchestration, automatic scaling, and seamless rolling updates, enhancing the reliability of microservices architectures.
Grafana and Prometheus
Grafana, paired with Prometheus, offers robust monitoring and alerting capabilities. SREs can visualize and analyze metrics, set up alerting rules, and respond promptly to potential issues.
Conclusion

Site Reliability Engineering is a crucial discipline in the modern era of cloud computing, and Azure provides a robust ecosystem of tools to implement SRE practices effectively. By embracing Mikey Dickerson’s Hierarchy of Reliability, understanding SLIs, SLOs, and SLAs, and leveraging tools like Azure Monitor, AKS, Grafana, and Prometheus, organizations can achieve higher reliability, minimize downtime, and deliver a seamless experience to their users. As businesses continue to evolve in the digital landscape, the adoption of SRE principles becomes imperative for staying competitive and providing reliable services to users worldwide.
Discover more from C4: Container, Code, Cloud & Context
Subscribe to get the latest posts sent to your email.